课题一关于鸡精子低温耐受性的分子机制研究成果发表于International Journal of Biological Macromolecules上
作者:项目管理员马琳 来源:原创 发布时间:2025-03-24
近期,中国农业科学院北京畜牧兽医研究所蛋鸡遗传育种创新团队在International Journal of Biological Macromolecules(IF7.7,JCRQ1)杂志上发表了题为“Identification of voltage-dependent anion-selective channel protein 1 as a freezability biomarker in chicken spermatozoa”的文章。
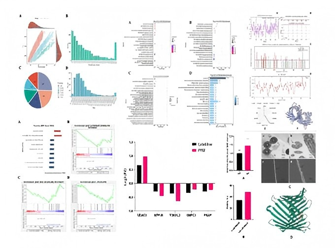
该研究以地方特色品种北京油鸡为实验对象,运用4D-Label free蛋白质组学技术,在不同抗冻能力的北京油鸡精子中检测到 2309 种蛋白质中,其中 42 种蛋白差异表达。差异表达蛋白主要参与代谢进程与细胞过程。其中电压依赖性阴离子选择通道蛋白 1(VDAC1)与线粒体功能及三磷酸腺苷(ATP)代谢密切相关,并经平行反应监测(PRM)进行进一步的验证,超微结构观察发现冷冻会对精子线粒体超微结构造成损伤,且低抗冻性组精子的线粒体膜电位(MMP)在冷冻后显著下降。分子对接结果显示,VDAC1 与线粒体靶向抗氧化剂的结合具有高度稳定性。线粒体靶向抗氧化剂米托醌(MitoQ)能够增强精子抗氧化能力提高冷冻精子保存效率。精子线粒体中 VDAC1 与线粒体靶向抗氧化剂的结合,提高精子抗氧化能力而降低冷冻损伤,VDAC1蛋白丰度可指示鸡精子抗冻性。
本研究基于前期建立的稳定的鸡精液冷冻保存技术基础上,深入探究了鸡精子低温耐受性的分子机制,筛选并鉴定电压依赖性阴离子选择通道蛋白1(VDAC1)可以作为鸡精子抗冻性的生物标志物,为家禽种质资源冷冻保存技术的优化提供了重要理论依据。
项目和课题1负责人陈继兰研究员为通讯作者,课题1孙研研研究员为共同通讯作者,宗云鹤博士生为第一作者和课题5李云雷助理研究员为共同第一作者,该研究得到了国家重点研发计划(2021YFD1200300)等项目的支持。

图1. 实验设计和工作流程示意图

图2. 研究结果